コンテンツへ移動

牛久保東町内会

  • ホーム
  • 行事のお知らせ
  • ウェブ回覧板
  • 牛久保東町内会について
    • 町内会組織などのご案内
  • 防災のページ
    • 防災情報あれこれ
  • マップ
  • 行事の報告
  • 牛久保のいまむかし

月: 2026年2月

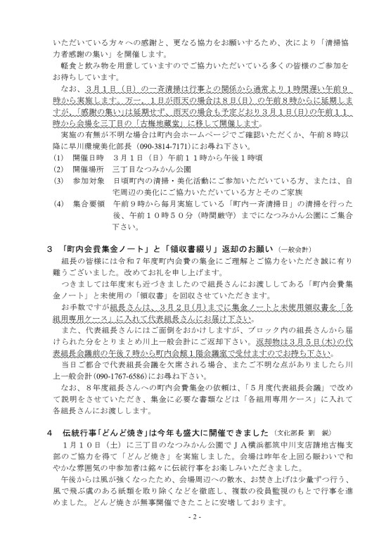
3月1日の清掃協力者感謝の集いは、夏みかん公園で11時から開催します

本文なし

共有:

  • X で共有 (新しいウィンドウで開きます) X
  • Facebook で共有 (新しいウィンドウで開きます) Facebook
  • 印刷 (新しいウィンドウで開きます) 印刷
投稿日: 2026年2月28日2026年3月3日 投稿者: 牛久保町内会広報部カテゴリー: All-news

令和8年3月の一斉清掃は3/1(日)です

共有:

  • X で共有 (新しいウィンドウで開きます) X
  • Facebook で共有 (新しいウィンドウで開きます) Facebook
  • 印刷 (新しいウィンドウで開きます) 印刷
投稿日: 2026年2月5日2026年3月3日 投稿者: 牛久保町内会広報部カテゴリー: Events_notice

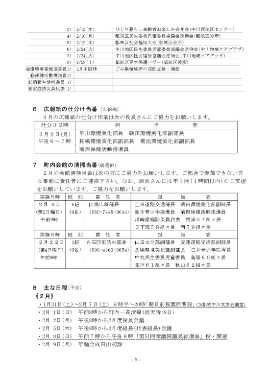
令和8年2月 掲示物一覧

共有:

  • X で共有 (新しいウィンドウで開きます) X
  • Facebook で共有 (新しいウィンドウで開きます) Facebook
  • 印刷 (新しいウィンドウで開きます) 印刷
投稿日: 2026年2月5日2026年3月3日 投稿者: 牛久保町内会広報部カテゴリー: All-news、Community_BB

令和8年2月のお知らせ(回覧添付資料)

共有:

  • X で共有 (新しいウィンドウで開きます) X
  • Facebook で共有 (新しいウィンドウで開きます) Facebook
  • 印刷 (新しいウィンドウで開きます) 印刷
投稿日: 2026年2月5日2026年3月3日 投稿者: 牛久保町内会広報部カテゴリー: Events_notice

令和8年2月の回覧資料

令和8年2月度組長会議資料ダウンロード

共有:

  • X で共有 (新しいウィンドウで開きます) X
  • Facebook で共有 (新しいウィンドウで開きます) Facebook
  • 印刷 (新しいウィンドウで開きます) 印刷
投稿日: 2026年2月5日2026年3月3日 投稿者: 牛久保町内会広報部カテゴリー: All-news、Community_BB

牛久保東町内会

ようこそ 牛久保東町内会のホームページへ
牛久保東町内会

牛久保東町内会は、横浜市都筑区牛久保東一丁目~三丁目区域を対象として平成27年11月1日現在1,256 (賛助会員3名を含む) 世帯で組織されている町内会です。

このサイトは、地域の皆さんの交流の一助となるべく、様々な情報を広報委員により配信されております。

牛久保東町内会館

神奈川県横浜市都筑区牛久保東1-17-1
牛久保東町内会館のご利用案内
会議、打ち合わせ、PTA、サークル活動、教室

最新情報

ウェブでみる回覧板 行事の予定、告知 行事のレポート

地域のお役立ちリンク

  • 横浜市中川地域ケアプラザ
  • 横浜市立中川小学校
  • 横浜市北部夜間急病センター(牛久保西)
  • 横浜市立中川中学校
  • 横浜市町内会連合会
  • 昭和大学横浜市北部病院(茅ヶ崎中央)
  • 横浜市公式サイト
  • 横浜市都筑区役所
  • 北山田町内会
  • 都筑区連合町内会自治会
  • 都筑区商店街連合会

これまでの記事

  • 2026年5月 (3)
  • 2026年4月 (5)
  • 2026年3月 (4)
  • 2026年2月 (5)
  • 2026年1月 (4)
  • 2025年12月 (5)
  • 2025年11月 (5)
  • 2025年10月 (5)
  • 2025年9月 (5)
  • 2025年8月 (6)
  • 2025年7月 (4)
  • 2025年6月 (5)
  • 2025年5月 (4)
  • 2025年4月 (5)
  • 2025年3月 (4)
  • 2025年2月 (4)
  • 2025年1月 (3)
  • 2024年12月 (4)
  • 2024年11月 (4)
  • 2024年10月 (4)
  • 2024年9月 (5)
  • 2024年8月 (4)
  • 2024年7月 (5)
  • 2024年6月 (5)
  • 2024年5月 (5)
  • 2024年4月 (4)
  • 2024年3月 (6)
  • 2024年2月 (6)
  • 2024年1月 (4)
  • 2023年12月 (9)
  • 2023年11月 (7)
  • 2023年10月 (8)
  • 2023年9月 (7)
  • 2023年8月 (8)
  • 2023年7月 (10)
  • 2023年6月 (8)
  • 2023年5月 (5)
  • 2023年4月 (8)
  • 2023年3月 (2)
  • 2023年2月 (6)
  • 2023年1月 (4)
  • 2022年12月 (7)
  • 2022年11月 (9)
  • 2022年10月 (7)
  • 2022年9月 (8)
  • 2022年8月 (2)
  • 2022年7月 (10)
  • 2022年6月 (8)
  • 2022年5月 (6)
  • 2022年4月 (2)
  • 2022年3月 (6)
  • 2022年2月 (3)
  • 2022年1月 (3)
  • 2021年12月 (6)
  • 2021年11月 (1)
  • 2021年10月 (8)
  • 2021年9月 (9)
  • 2021年8月 (2)
  • 2021年7月 (13)
  • 2021年6月 (8)
  • 2021年5月 (6)
  • 2021年4月 (13)
  • 2021年3月 (5)
  • 2021年2月 (1)
  • 2021年1月 (4)
  • 2020年12月 (12)
  • 2020年11月 (4)
  • 2020年10月 (3)
  • 2020年9月 (8)
  • 2020年8月 (9)
  • 2020年7月 (4)
  • 2020年6月 (4)
  • 2020年5月 (3)
  • 2020年4月 (3)
  • 2020年3月 (7)
  • 2020年2月 (3)
  • 2020年1月 (8)
  • 2019年12月 (12)
  • 2019年11月 (2)
  • 2019年10月 (6)
  • 2019年9月 (7)
  • 2019年8月 (13)
  • 2019年7月 (4)
  • 2019年6月 (7)
  • 2019年5月 (2)
  • 2019年4月 (7)
  • 2019年3月 (5)
  • 2019年2月 (6)
  • 2019年1月 (4)
  • 2018年12月 (4)
  • 2018年11月 (1)
  • 2018年10月 (3)
  • 2018年9月 (5)
  • 2018年8月 (4)
  • 2018年7月 (7)
  • 2018年6月 (1)
  • 2018年5月 (6)
  • 2018年4月 (2)
  • 2018年3月 (2)
  • 2018年2月 (3)
  • 2018年1月 (4)
  • 2017年12月 (5)
  • 2017年11月 (4)
  • 2017年10月 (3)
  • 2017年9月 (7)
  • 2017年8月 (7)
  • 2017年7月 (4)
  • 2017年6月 (3)
  • 2017年5月 (4)
  • 2017年4月 (3)
  • 2017年3月 (5)
  • 2017年2月 (3)
  • 2017年1月 (2)
  • 2016年12月 (2)
  • 2016年11月 (2)
  • 2016年10月 (4)
  • 2016年9月 (3)
  • 2016年8月 (4)
  • 2016年7月 (3)
  • 2016年6月 (2)
  • 2016年5月 (1)
  • 2016年4月 (2)
  • 2016年3月 (4)
  • 2016年2月 (1)
  • 2016年1月 (2)
  • 2015年10月 (1)
Follow 牛久保東町内会 on WordPress.com
WordPress.com Blog.
  • 登録 開始日
    • 牛久保東町内会
    • WordPress.com のアカウントをすでにお持ちですか ? 今すぐログイン
    • 牛久保東町内会
    • 登録 開始日
    • 登録
    • ログイン
    • このコンテンツを報告
    • サイトを Reader で表示
    • 購読管理
    • このバーを折りたたむ

コメントを読み込み中…